サポートされていない古いバージョンのInternetExplorerを使用しているようです。ブラウザを最新バージョンのMicrosoftEdgeに更新するか、Chrome、Firefox、Safariなどの他のブラウザの使用を検討することをお勧めします。

筋緊張低下とは[1][2]

乳幼児のからだがぐにゃぐにゃしていると感じたり、腕や足をつまむとやわらかい、といった場合、筋緊張低下かもしれません。
筋緊張とは、筋⾁を指でつまんだときの硬さ、関節をぶらぶら揺らしたときの振れ具合、関節の可動域などで評価される筋肉の状態を示します。
筋緊張低下の場合、筋肉の機能である筋収縮が認めにくく、触ったときにやわらかく、そのやわらかさはマシュマロのようであると表現されます。
また、重力に抵抗して動かすことができないように感じることがあります。たとえば、あおむけで寝かせると“カエルの足”のように足がベタっと床についている、寝ている姿勢から引き起こすと、頭がうしろに垂れ下がったままである、といった症状は筋緊張低下の特徴です。

筋緊張低下の特徴的な症状

筋緊張低下がみられるお子さんでは、以下のような症状がみられることがあります。

※ 下記の症状は診断に代わるものではありません。

筋緊張低下がみられるお子さんでは、飲み込む力が弱い、首がすわりにくい、腕や手がだらんとしている、泣き声が弱い、足がベタっと床につく、咳が弱く肺炎になりやすい、からだの動きが少ない、筋肉がマシュマロのようにやわらかいといった症状がみられることがあります。

これらの症状がある場合は、筋緊張低下がみられる疾患の可能性もあります。
その場合は早期発見・早期治療が重要ですので、小児神経科医を受診してください。

SMAに特徴的な筋緊張低下の症状

筋緊張低下、筋力低下や筋肉がやせ細る(筋萎縮)といったSMAの症状は、病型によって大きく異なります。
重症度の高いⅠ型SMAの乳児では、筋緊張低下のため、からだがやわらかく、ぐにゃぐにゃしているように感じる状態(「フロッピーインファント(floppy infant)」 、下図参照)のような特徴的な症状を示すことがあります。

フロッピーインファント(floppy infant)[3]

蛙足肢位

あおむけで寝かせると、“カエルの足”のように足がベタっと床についている(蛙足肢位)

引き起こし反応

引き起こすと、頭がうしろに垂れ下がったままである(引き起こし反応の欠如)

逆U字型姿勢

うつぶせの状態で抱き上げると逆U字型にだらりとする(逆U字姿勢)

弛緩肩

両脇に手を入れて持ち上げると肩と腕が持ち上がりすべり落ちそうになる(弛緩肩)

スカーフ徴候

首に手がスカーフのように巻き付いてしまう(スカーフ徴候)

踵耳徴候

あおむけに寝かせて、かかとを耳につけようとすると簡単にできてしまう(踵耳徴候)

二つ折れ現象

上半身と下半身がぴったりついてしまうほど、からだがやわらかい(二つ折れ現象)

シーソー呼吸

息を吸うときに胸がくぼみ、息を吐くときにお腹がへこむ(シーソー呼吸)

舌に細かいふるえ

舌に細かいふるえがみられる(舌の線維束性収縮)

SMA以外に筋緊張低下、筋力低下や
筋萎縮(筋肉がやせ細る)といった症状があらわれる病気

乳幼児期

以下の表の内容が見づらい場合は、画面を拡大(ピンチアウトなど)してご覧ください。

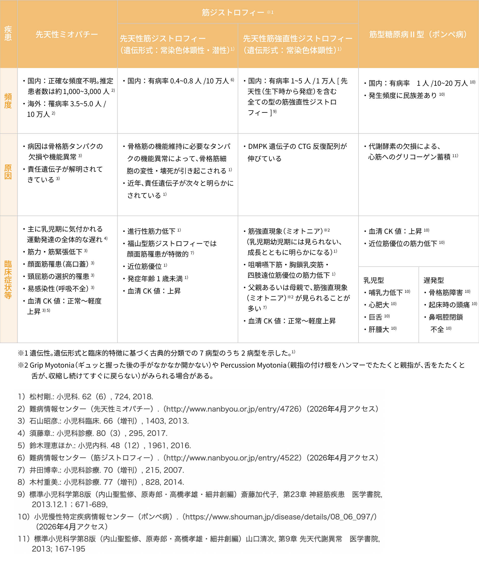
乳幼児期において、SMA以外に筋緊張低下、筋力低下や筋肉がやせ細る(筋萎縮)といった症状があらわれる病気

新生児期

以下の表の内容が見づらい場合は、画面を拡大(ピンチアウトなど)してご覧ください。

新生児期において、SMA以外に筋緊張低下、筋力低下や筋肉がやせ細る(筋萎縮)といった症状があらわれる病気

乳幼児期に筋緊張低下を示す疾患の中におけるSMAの見分け方

以下の表の内容が見づらい場合は、画面を拡大(ピンチアウトなど)してご覧ください。

乳幼児期に筋緊張低下を示す疾患の中におけるSMAの見分け方

*脊髄性筋萎縮症(SMA)を相談できる病院はこちらで検索できます。

  1. 日本小児神経学会(https://www.childneuro.jp/about/6438/)(2026年2月アクセス)

  2. 新島真一ほか編. こどもの神経疾患の診かた.齋藤加代子. 第8章 筋緊張異常・低下.医学書院. 2016. 46-52

  3. 標準小児科学第8版(内山聖監、原寿郎・高橋孝雄・細井創編)斎藤加代子,  第23章 神経筋疾患 医学書院,東京2013.12.1;671-689